超级玛丽8号重疾险是由君龙人寿承保的重疾险产品,投保年龄为28天到55周岁,那么超级玛丽8号重疾险怎么样,保障如何,我们接着看下文。
超级玛丽8号重疾险怎么样?
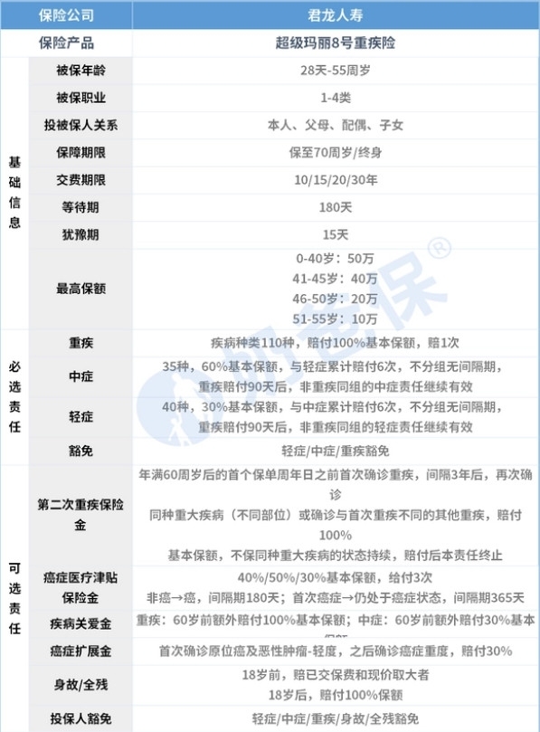
超级玛丽8号重疾险提供重疾和中轻症保障,其中,重疾保障包含110种重疾,赔付一次,赔付金额为100%基本保额;中症和轻症是累计赔付的,共有6次,保障次数共享。此外,约定重疾赔付90天后,非同组中症和轻症保障仍然有效。
在可选责任方面,包括重疾二次保障、癌症医疗津贴保障、投保人豁免等,如果基础保障力度不够,可以附加疾病关爱金,重疾要求60岁前额外赔付100%基本保额,中症60岁前额外赔付30%。

该产品还提供癌症拓展保险金,约定首次确诊原位癌及恶性肿瘤-轻度,之后确诊癌症,赔付金额可达30%基本保额。
超级玛丽8号重疾险有两个保障期限,保至70岁和保障终身,最长缴费期为30年,等待期为180天。
总的来说,超级玛丽8号重疾险的保障还是比较不错的,不过大家也要根据自身的需求选择,不要盲目购买,以上就是全部内容了,希望对你有所帮助。