普惠型商业医疗险大流行,越来越多城市有拥有专属保障,其中南京市可以说最早一批推出惠民医疗险的城市。如果想要判断惠民医疗险的优缺点有哪些,可以重点从产品保障、既往症限制以及亮点等方面来看。下面就以南京市的惠民保为例,看南京宁惠保三期优缺点有哪些?教大家几个方法。

方法一:看产品保障
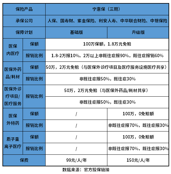
惠民医疗险的保障额度普遍很高,一年虽然有好几百万的保额,但是产品保障内容并不一定完善。所以判断产品好不好时要留意保障内容,其中报销门槛、报销范围、报销比例是重点。下面就以南京宁惠保三期为例:
宁惠保三期有基础版和升级版两个保障计划可选择,不同版本投保要求是一样的,但保障内容不同,其保障详情如下:

1、保障内容:两个版本都覆盖医保内外医疗费用和特药保障,升级版还包含医保外特药和质子重离子以保障,医疗保障全。
2、报销比例:医保外药品耗材和医保外诊疗项目及医疗服务设施医疗报销比例偏低,但其他责任报销比例还算不错。
3、报销门槛:虽然也有高免赔额限制,但和同类产品相比算比较有好的,一年累计只有3.8万元免赔额。
方法二:看产品既往症约定
虽然惠民医疗险对被保险人健康状况没有严格要求,基本都能带病投保,但是很多产品存在既往症约定,在保险期间内因特定既往症或并发症导致的医疗费用不赔或报销比例降低,这样一来对健康异常人群则没有那么友好了。下面就以南京宁惠保三期为例:
这款产品投保要求也很宽松,可以带病投保,但是有既往症约定,其中前三项责任包含6类特定既往症,责任四、五也有既往症约定,在保险期间内因特定既往这个导致的医疗费用可以赔,但是报销比例会降低。
方法三:看产品亮点是否突出
现在市面上的惠民医疗险越来越多,并且很多城市还不止一款产品,对于我们来说保障越好、性价比越高的产品可以更好的补充基本医疗保障。下面就以南京宁惠保三期为例:
1、适用人群扩大:在参加南京市基本医疗保险人员的基础上扩展了其参加江苏省内基本医保的直系亲属以及在南京工作、生活的满一年的“新市民”;公费医疗(含特约医疗)人员。
2、保障提升:升级版增加了医保外特药费用、质子重离子医疗保障,且保费降低。
3、可用医保个账支付:医保个人账户结余可用于支付本人及在江苏省内参加基本医疗保险的配偶、父母、子女购买南京宁惠保。
4、投保要求宽松:不限年龄、不限职业、不限健康状况,可以带病投保,既往症也能赔,且老少同价。
关于南京宁惠保三期优缺点有哪些的问题就讲到这里了,希望以上内容对你有所帮助。