年金保险是实现教育金拓展、养老金补充、买房婚假的一种方式,可以通过安全稳定的资产规划产品,实现资金流的实现。但是如何区分一款年金保险怎么样,方法整理起来不少的,比如说看产品基本信息、看产品主要卖点是否突出,看保单权益是否丰富等,我们通过这些方向了解一下泰康长寿人生年金保险怎么样,感兴趣的朋友不妨一起来看看。

方法一:看产品基本信息
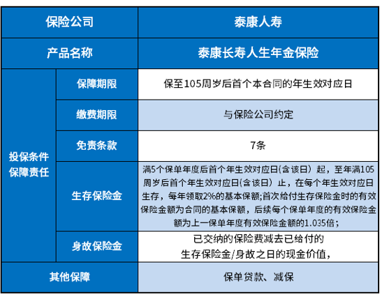
从产品的投保条件、保障责任,可以了解到年金保险的保障期限、交费期限、生存金、年金的获取时间,以及其他的保障责任等,我们看泰康长寿人生年金保险怎么样,还是要拿泰康长寿人生年金保险产品来说,先看图:

这款产品并没有加保功能,也不附加万能账户,更没有开通养老社区服务,只有生存金和身故保障。基本上是保障终身,可以保到105周岁。
方法二:看产品是否有特色
一款尚且不错的年金保险,基本上很有市场区分度的地方在于:接养老社区,只要达到规定的金额 ,可以获得长期居住资格。或者整体收益来说它的性价比也是不错的,又或者保证领取20年或者25年等。
看泰康长寿人生年金保险怎么样,产品的市场区分度也同样重要,以泰康长寿人生年金保险产品为例:
1、提供了较为丰富的保单权益:提供了保单贷款和减保,投保人经济上出现问题,急需资金来解决问题,如此一来就可以靠着保单向保险公司申请借款;而且资金周转不灵的情况下,无法支付高昂的保费,可是又不想退保,损失更多的利益,那就直接选择减保功能;
2、公司经营稳健:泰康人寿保费收入和净利润名列前茅,整体上经营比较稳健。一家稳健的公司其分红和万能利率往往比较稳定,出现大起大落的现象比较少,安全系数会较高,给人安全感好;
3、年金领取时间早:这款产品在第5年即可开始领取,每年可领2%有效保额,直至105周岁。
方法三:看预期收益是否高
其实买年金保险,最关键的还是看未来预期收益情况如何,泰康长寿人生年金保险怎么样,还是要拿长寿人生年金保险产品为例:
30周岁的成年女性,交5年,年交1万元,保障终身,情况如下:
1、基本保险金额:36370元;
2、保单有效金额:121242元,能够领取的年金为2424.84元,整体的金额不算特别高,是当初本金的3.36倍。
关于泰康长寿人生年金保险怎么样的内容分析就介绍到这里了,希望对大家有一定帮助。