百万医疗险在市场上有成千上万款,各家公司都提供,选择多了也就难以抉择,但是识别一款百万医疗险的优缺点是十分简单的事情,没有大家相信的那么复杂,方法一在于看续保稳定性、方法二看产品保障内容合理性且增值服务,方法三看免责条款等不合理的方面。我们就以网红款产品为例,看下众安保险600万医疗保险优缺点有哪些,刚兴趣的朋友不妨一起来看看。

方法一:看产品保障内容合理性且增值服务
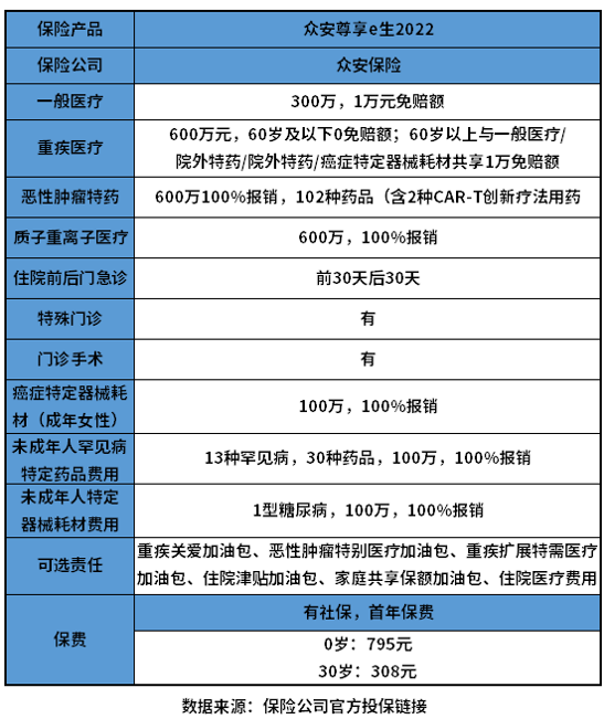
通过表格了解百万医疗险的承保公司、保障内容,续保稳定性、费率等信息,以众安尊享E生2022版为例,我们看下保障内容情况:

1、从投保年龄来看:这款产品十分友好,最高可以承保到70岁,很多产品55岁–60岁就不提供老年人的保障了;
2、从保障责任来看:保障内容比较丰富,有一般医疗、重疾医疗、质子重离子和院外特效药,不仅如此这款产品拓展了“未成年人”和“女性肿瘤特定器材”的保障,也是自带的;
可选责任也十分多样化,一个是重疾关爱加油包,包含重疾住院津贴,重疾ICU住院津贴等、还有癌症特别医疗加油包、互联网医疗加油保的责任;
3、从增值服务来看:就医绿通(住院安排、检查加速、专家门诊、手术安排、术后护理)、住院垫付、视频问诊、图文咨询、健康资讯、肿瘤特药服务、慢病无忧药品服务、癌症早筛或宠物健康管理等都覆盖,很实用。
方法二:看产品续保稳定性情况
市场上的医疗险主要分为主要分为短期百万医疗险与长期百万医疗险,但是如果是老百姓要可靠性的话,尽量选择续保稳定性够长的产品,这也是百万医疗险的优势。
看众安保险600万医疗保险优缺点,续保稳定性相当重要,拿众安尊享e生2022版产品为例:
这款产品交1年保1年,来年续保需要保险公司同意,因此无法避免理赔过、身体变差、产品停售的风险,需要关注。
方法三:看产品免责条款是否合理
百万医疗险医疗险的责任免除范围无统一的规定,各家保险公司的做法不一但是日常投保,要关注A、B、C、D、E公司都能赔付,但是F公司条款不能赔付的细节,这就是产品的不足。
比如说以众安尊享e生2022版产品为例,很多产品对于职业病、基因疗法、免疫疗法等癌症治疗的前沿技术医疗都可以赔付,但是这款产品不可以,需要关注,详见:

关于众安保险600万医疗保险优缺点盘点的内容分析就介绍到这里了,希望对大家有一定帮助。