百万医疗险在保险市场上属于三赢状态,不仅是保险公司的门面当担,吸引了很多客户的目光外,为保险公司打响名气。对于老百姓而言,接受度高,性价比好,同样也可以规避沉重高额医疗费,其中领跑于线上互联网保险公司的众安,旗下的百万医疗险素来受到大家关注,那么,众安保险一年交多少钱呢?我们通过众安保险收费标准一览表来具体了解一下。

众安保险收费标准:
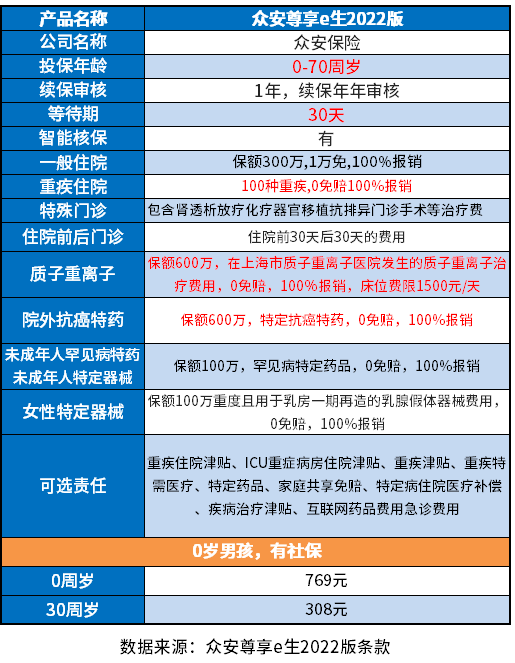
众安保险的类型有很多:比如说百万医疗险、小额住院医疗、意外险、重疾险等,而其中报销作为卓越的就是百万医疗险–尊享e生系列产品了,目前提供的版本为–尊享e生2022版。
1、投保责任:

(1)从保障内容来看:
这款产品保障的额很全,覆盖了一般住院、重疾住院等,外购药种类达到了 102 种,且和同类产品不同地方在于:拓展了恶性肿瘤特定器械耗材、未成年人罕见病特药30类、以及未成年人特定器械耗材的保障,其中3 项保障各有 100 万保额,像指定类型的乳房假体和胰岛素泵;
如果预算充足,可选住院费用补偿(小额医疗险1万额度)、特需医疗(包含国际部、特需部和VIP部等)。
(2)从续保稳定性看:
这款产品续保每年审核,见续保需要经过保险人同意后才能缴纳保费,需要特别留意,市场上最为宽松和友好的产品是–保证续保20年的产品,这款产品的条款为:
(3)从增值服务角度看:
尊享e生2022版非常丰富且实用,覆盖就医绿通(住院安排、检查加速、专家门诊、手术安排、术后护理)、住院垫付、其他增值服务(视频问诊、图文咨询、健康资讯、肿瘤特药服务、慢病无忧药品服务、癌症早筛或宠物健康管理等)保障,实用性很高。
2、交费情况:
要了解众安保险一年交多少钱,还是得从众安保险收费标准表一览来具体来看,不同的年龄交费是有不同的,详见:

(1)0-4岁:有社保769元,无社保1659元;
(2)5-10岁:有社保269元,无社保554元;
(3)11-15岁:有社保142元,无社保302元;
(2)26-30岁:有社保308元,无社保659元;
(3)46-50岁:有社保946元,无社保2843元;
关于众安保险一年交多少钱 附众安保险收费标准一览情况就介绍到这里了,希望对大家有一定帮助。