股市中,大股东减持是众多投资者关注的热点问题之一,多数情况下,大股东减持还会对股票产生一定影响。那么,大股东在减持时,应遵循什么规则?具体如下文所示。
大股东减持规则是什么?
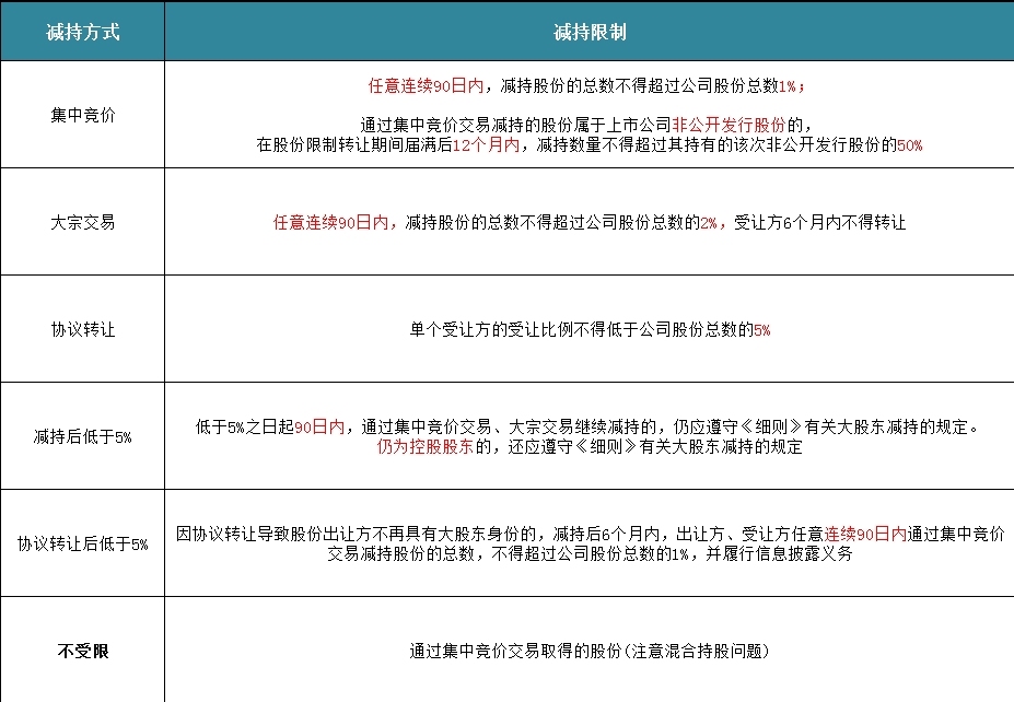
【1】减持时间及比例规定:

【2】大股东减持预披露要求,每减少5%的披露要求,包括:

禁止减持的情形
【1】具有下列情形之一的,上市公司大股东不得减持股份:
1、上市公司或者大股东因涉嫌证券期货违法犯罪,在被中国证监会立案调查或者被司法机关立案侦查期间,以及在行政处罚决定、刑事判决作出之后未满 6个月的;
2、大股东因违反证券交易所规则,被证券交易所公开谴责未满3个月的;
3、中国证监会规定的其他情形。
【2】上市公司存在下列情形之一,触及退市风险警示标准的,自相关决定作出之日起至公司股票终止上市或者恢复上市前,其控股股东(仅适用大股东中的控股股东)不得减持所持有的公司股份:
1、上市公司因欺诈发行或者因重大信息披露违法受到中国证监会行政处罚;
2、上市公司因涉嫌欺诈发行罪或者因涉嫌违规披露、不披露重要信息罪被依法移送公安机关;
3、其他重大违法退市情形。上市公司无控股股东、实际控制人的,其第一大股东及第一大股东的实际控制人应当遵守前款规定。
【3】大股东持有公司公开发行股份前已发行的股份,自公司股票上市交易之日起1年内不得转让。其为控股股东、实际控制人的,还应当在首次公开发行股票时承诺:
自股票上市之日起36个月内,不转让或者委托他人管理其直接和间接持有的发行人首次公开发行股票前已发行的股份,也不由发行人回购该部分股份(存在承诺豁免的情形)。