重疾险可以有效抵御重疾大病风险,也可以弥补被保险人因为大病而产生的经济损失。那么,哪家重疾险性价比高?2023良心重疾险排行榜来了,想要买重疾险的消费者可以参考一下哦!

一:可以多次赔付的重疾险。
比如:太平人寿的福禄倍禧。
重疾险按照赔付次数分类,一般可以分为单次赔付重疾险和多次赔付重疾险。其中,单次赔付重疾险的保费要更加便宜一些,但多次赔付重疾险可以实现重疾多次赔,帮助被保险人更好地抵御重疾风险。以太平人寿的福禄倍禧为例,其重疾可分六组赔六次,具体如下:

当然,太平人寿的福禄倍禧的保费虽然相对来说较为昂贵,但如果是年龄小的人群投保,那么保费就会更加便宜一些,但不建议年龄比较大的人群投保。接下来可以看一下太平人寿的福禄倍禧的价格表:

二:保障好的重疾险。
比如:平安人寿的盛世福23。
重疾险一般可以在被保险人罹患保险合同约定重疾大病且满足理赔条件时直接赔付一笔保险金,保障内容还是不错的那么,哪家重疾险性价比高?2023良心重疾险排行榜中,平安人寿的盛世福23保障还是不错的,其主要可保身故保险金、轻症保险金、中症保险金、重疾保险金,以及可选重疾特别保险金,而且还有额外赔的责任,具体如下:

三:性价比高的重疾险。
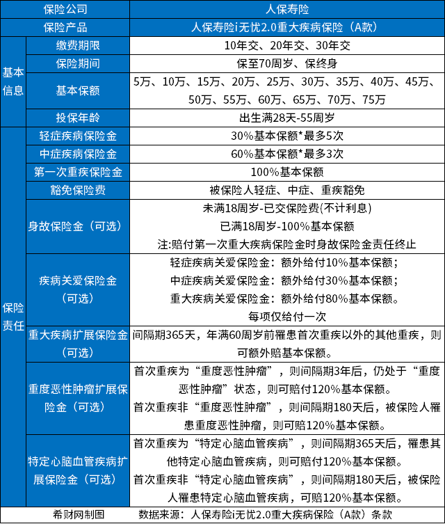
比如:人保寿险i无忧2.0重疾险(A款)。
重疾险的保额越高,则意味着被保险人发生保险事故后,可以获得的保险金也就越高。以人保寿险i无忧2.0重疾险(A款)为例,其保额最高可以买到75万,而且保险责任也还算是比较丰富的,具体如下表:

除此之外,人保寿险i无忧2.0重疾险(A款)的保费其实也比较便宜,绝大多数人群都能承担得起,接下来看一下人保寿险i无忧2.0重疾险(A款)的价格表:

关于“哪家重疾险性价比高?2023良心重疾险排行榜”就说到这里,希望对你有所帮助。