人一旦罹患重疾大病,那么所需要的治疗费用、后续的康复费用,其实都是比较高的。因此,不少有远见的消费者都会选择购买一份重疾险以进行保障,其可在被保险人罹患保险合同约定重疾大病且满足理赔条件时直接赔付一笔保险金。那么,2023年重疾险哪款好?接下来就说一说重疾险买哪家的比较好,想要买重疾险的消费者可以参考一下哦!

一:保障好的重疾险。
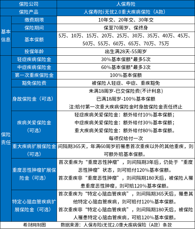
比如:人保寿险i无忧2.0重疾险(A款)。
重疾险的必保疾病包括28种重疾+3种轻症,其他的保险责任则是由保险公司自行定义。一般来说,保障好的重疾险会囊括上百种重疾保障,轻症和中症也可以多次赔付。那么,2023年重疾险哪款好?重疾险买哪家的比较好?
以人保寿险i无忧2.0重疾险(A款)为例,其保额最高可以买到75万,可选责任丰富,保障好,具体如下表:

二:保费便宜的重疾险。
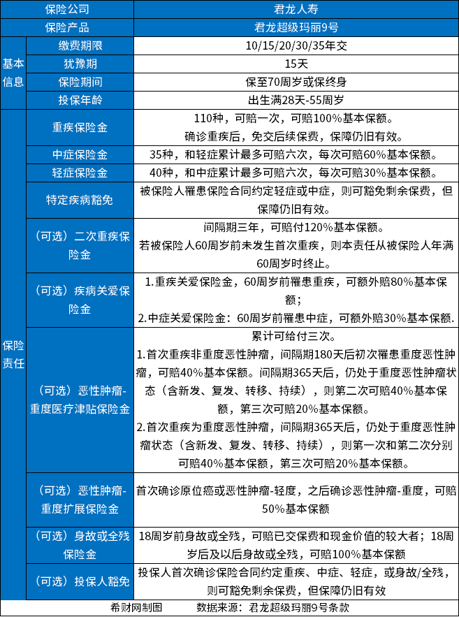
比如:君龙超级玛丽9号。
重疾险的保费也是消费者购买产品时会考虑到的重要因素之一。一般来说,消费型重疾险的保费相对储蓄型重疾险、返还型重疾险来说要更加便宜一些。比如君龙超级玛丽9号,其就属于消费型重疾险,保费会比较便宜,保费预算不是很充足的人群也有机会投保。接下来可以看一下君龙超级玛丽9号的价格表:

当然,君龙超级玛丽9号的保险责任也是比较丰富的,可选责任众多,消费者可以自愿选择附加,具体如下表:

三:性价比高的重疾险。
比如:平安盛世福23。
高性价比的重疾险可以让被保险人更好的抵御重疾大病风险。以平安盛世福23为例,其允许18周岁-55周岁的人群投保,缴费期限最长可以选择30年交,且还有额外赔付的责任,具体如下表:

关于“2023年重疾险哪款好?重疾险买哪家的比较好”就说到这里,希望对你有所帮助。