跻身于健康保险的头把交易,就是当获之无愧的百万医疗险了,毕竟保费便宜,实用性大,是老百姓最实用的险种之一,但是市场上的百万医疗险种类繁多,看似烂大街,其实还是有不错的产品,因此不少人咨询过百万医疗险排名榜情况,想了解排名第一的百万医疗险有吗,今日我们不妨一起来看看。

对于排名第一的百万医疗险有吗,其实没有官方定论,毕竟续保稳定优秀的,免赔额也不能降低,总之按照大方向上挑选是少不了的,比方说从基础保障、续保条件、外购药和增值服务上看:
1、基础保障:住院医疗、特殊门诊、门诊手术、住院前后门急诊一个都不能少;
2、续保条件:优先选择保证续保20年的百万医疗险,其次是10年或者6年的;
3、外购药必备:不论是自带或者附加,都是可以100%报销解决的;
4、增值服务:比较重要的两项是住院垫付和就医绿通。
从这个角度看百万医疗险排名榜,是有几款的,但是至于说到排名第一的百万医疗险有吗,是没有的,在综合素质都不错的情况下,各有特色,突出特点不同,可以关注的产品有:
1、太平洋蓝医保长期医疗险:这款产品基础保障全面,续保稳定性很好,20年保证续保,期间产品停售、发生理赔或身体变差也可以续保,保障稳定;其次外购药可以附加,增值服务也齐全,住院垫付和就医绿通都有,大部分同类产品的质子重离子保额100万,这款保额400万,优于同类产品;患120种重疾之一,可以获赔5万元;这款产品和其他几款产品的对比内容:

2、好医保长期医疗险20年:基础保障全面,20年合同长期保障,期间产品停售、发生理赔或身体变差也可以续保,停售还可以免健告转续保其他产品,外购药明确写进条款,符合约定的抗癌药可报销,解决昂贵的药品费支出,住院门诊有前后30天的门急诊费用,还是不错的;费率情况如下:

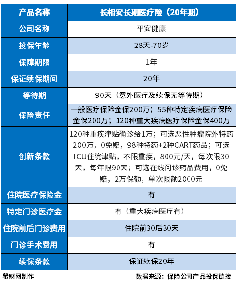
3、长相安医疗险:要说排名第一的百万医疗险有吗,综合素质上判断,平安长相安医疗险保证续保20年算其中之一,各方面要素都齐全,追求长期保障,大公司品牌,家庭投保还能享受友好,会更好;详见责任和费率情况:
保障责任:

费率情况:

4、金医保长期医疗险:这款产品20年保证续保,续保有保证,这款产品质子重离子医疗保额有400万元,家庭投保有优惠。
关于排名第一的百万医疗险有吗?附百万医疗险排名榜的内容分析就介绍到这里了,希望对大家有一定帮助。