作为人身保障产品中最关键的一类险种,重疾险备受大家关注,是能够在患上大病时提供经济帮助的,然而重疾险的品类很多,选择一款性价比高且值得买的产品并不简单。很多人纷纷咨询过关于哪款重疾险性价比高值得购买,今天我们以不同的角度为例,看下2023较好的重疾险有哪些,从不同的维度判断和介绍一些重疾险产品,并评估它们的性价比,让小伙伴们作出明智的购买决策,看看那哪些产品值得买。

哪款重疾险性价比高值得购买?
1、多次赔付型重疾险
比如:小青龙2号重疾险。
虽然这是一款多次赔付型重疾险,但是哪款重疾险性价比高值得购买?如果从不分组多次赔付来看,虽然该产品可能略微高于市场平均价格,但其综合的保障方案使之成为一款极具性价比的选择,比单次赔付重疾险贵了多少。属于2023较好的重疾险,详见保障内容:

恶性肿瘤赔付间隔最短仅需180天,赔付比例为120%,保障优于同类产品;少儿特疾能赔2.2倍保额,高于市面同类产品。
2、单次赔付型重疾险
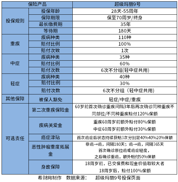
比如:超级玛丽9号重疾险
超级玛丽9号重疾险款相比于市场上其他重疾险而言,费率价格更为亲民,但仍提供了广泛的保障范围,提供了110类重疾+40类轻症+35类中症+可选责任(第二次重疾保险金、疾病关爱保险金、恶性肿瘤-重度医疗津贴保险金、恶性肿瘤-重度拓展保险金、身故保障金等)。
要说哪款重疾险性价比高值得购买,如果投保客户对价格较为敏感,需要基础且全面的重疾保障,超级玛丽9号重疾险是值得考虑的,详见:

3、从投保宽松的角度而言
比如:I无忧2.0重疾险
提起2023较好的重疾险,每个人需求不一样,看法也就不同,选择更加不同,以I无忧2.0重疾险产品为例:

这款产品基础保障全面,是自带轻/中症保障,并且轻/中症能不分组多次赔付,可选责任支持疾病关爱保险金、重大疾病扩展保险金、重度恶性肿瘤扩展保险金、特定心脑血管疾病扩展保险金。
而且对于乳腺结节II级来说,其他重疾险通常是责任除外,这款产品可以正常承保,且价格性价比比较高,以50万保额20年交,保终身为例,A款30岁女性是6950元/年。
关于哪款重疾险性价比高值得购买?附2023较好的重疾险的内容分析就介绍到这里了,希望对大家有一定帮助。