小孩子的身体还未发育完全,抵抗力较弱,因此罹患重疾大病的概率相对来说还是比较高的,尤其是严重手足口病、白血病等,更是近年来高发的少儿重疾。因此,为了帮助孩子抵御重疾大病风险,很多消费者都选择投保一份少儿重疾险。那么,少儿重疾险真的靠谱吗?可以从产品的基本信息、亮点、保费来看,接下来我们就以大黄蜂7号为例,看大黄蜂7号可靠吗?

第一点:看产品基本信息
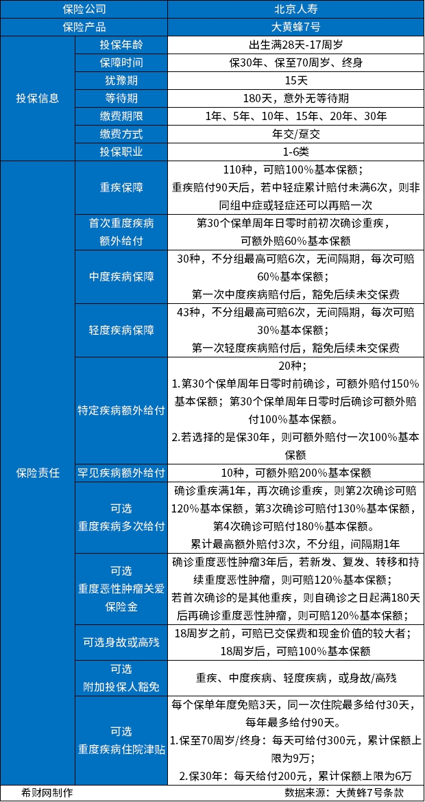
从少儿重疾险的基本信息中,我们可以了解到该产品的投保要求、基本保障范围等信息,来判断其是否符合我们的保障需求。那么接下来,以大黄蜂7号来说,来看看大黄蜂7号靠谱吗?

第二点:看产品亮点
少儿重疾险的亮点可以让消费者更愿意去投保,那么,以大黄蜂7号来说:
1.核心保障全面:从大黄蜂7号的保障责任来看,其对于重疾、中症和轻症都提供了非常不错的保障,而且还有重疾额外赔保障;
2.重疾额外赔付比例高:有了重疾额外赔责任,意味着重疾不分组最高可赔四次,而且额外赔付比例也比较高,达到了120%、130%、180%;
3.轻中症共享赔付次数:大黄蜂7号的轻症和中症可以共享赔付次数,投保规则灵活;
4.身故责任可附加:大黄蜂7号的身故责任是可选附加的,不强制要求被保险人附加,能够满足更多消费者的投保需求。
第三点:看保费
在重疾险中,消费型的保费相对储蓄型、返还型来说要更加便宜。此外,小孩投保的保费又要比成年人更加便宜。以大黄蜂7号来说,而作为消费型的少儿重疾险,大黄蜂7号的保费其实也并不昂贵。那么接下来,我们就看一下不同年龄的被保险人,在选择不同的保额、可选责任、保障期限、缴费期限等因素的情况下,需要缴纳多少保费。

关于“大黄蜂7号靠谱吗?先弄清楚三点”就说到这里,希望对你有所帮助。