随着大家生活条件的不断变好,越来越多的人开始考虑在能力范围内为自己或者家人购买一款保险以便不时之需,重疾险、医疗险、年金险等一些常见的保险类别都深受消费者的喜爱,其中,养老年金险掀起了一阵热潮,为了给自己老年生活提供一个坚实的保障,很多人都会选择购买一款养老年金险,本期话题就来看看2024好的年金险?有购买需求的朋友可以一起来看看。
本文只是选取了几款当下人们的产品进行介绍,仅供大家进行参考!
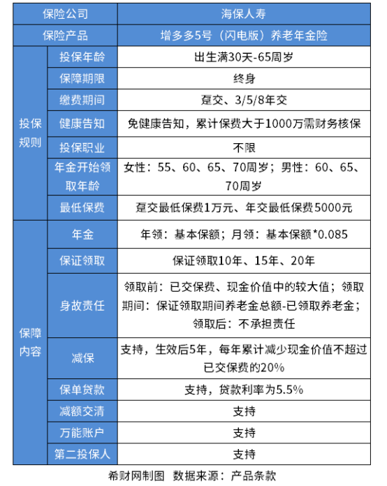
一.投保条件宽松的养老年金险
比如:增多多5号(闪电版)养老年金险
承保公司:海保人寿
投保年龄:出生满30天-65周岁
保障期限:终身
缴费期限:趸交、3/5/8年交
起投门槛:趸交1万元、年交5000元
年金领取年龄:女性55/60/65/70周岁,男性60/65/70周岁
身故责任:年金领取前身故,是赔付已交保费与现金价值中的较大值,年金领取期间身故,是赔付保证领取期间内养老金总额-已领取的养老金,年金领取后身故,不承担责任
保证领取期间:保证领取10年、15年、20年
其他权益:减保、保单贷款、减额交清、附加万能账户、第二投保人
具体内容如下:

一名30岁的男性,选择一次缴纳1万元的保费,保证领取20年,领取年龄为60岁,那么他从60岁开始可以每年领取1300元,按月领取就是每月领取110.5元;
一名30岁的男性,选择5000元的保费,交5年,保证领取20年,领取年龄为60岁,那么他从60岁开始可以每年领取3060元,按月领取就是每月领取260.1元;
一名30岁的男性,选择5000元的保费,交5年,保证领取15年,领取年龄为60岁,那么他从60岁开始可以每年领取3235元,按月领取就是每月领取274.98元。
二.收益高的养老年金险
比如:福满满3号养老年金险
投保年龄:出生满30天-50周岁
保障期限:保终身
缴费期限:趸交、3/5/10/15/20年交
起投金额:趸交最低1万元,年交最低5000元
年金领取方式:年领100%基本保额、月领8.5%基本保额
年金领取年龄:男性60/65/70周岁、女性55/60/65/70周岁
年金领取类型:保证返还保费领取、保证领取12年
身故保险金:年金领取前身故,给付已交保费与现金价值的较大值;年金领取期间身故,如果是保证返还保费领取,就是给付已交保费减去已领取养老年金的余额,如果是保证领取12年领取,就是给付保证领取期间内应领取的养老保险金总额减去已领取养老年金的余额
其他权益:保单贷款、减保、保费自动垫交、附加万能账户
具体内容可见下图:

假设被保人是一名35岁的男性,他选择1万元的保费,交10年,他选择以保证返还保费的方式进行养老年金的领取,领取年龄是60岁,那么他从60岁开始可以每年领取11520元,如果是按月领取,每月领取到的金额就是979.2元。
具体收益可见下图:

他在36岁时所能获得的保单现金价值为3820元;
他在40岁时所能获得的保单现金价值为30190元;
他在49岁时所能获得的保单现金价值为102930元。
假设被保人终于想要进行退保,那么所能拿回的退保金就是保单现金价值,由此可知,他在49岁时退保,可以实现回本,这个时候的保单现金价值已经超过累计缴纳的保费10万元,值得注意的一点就是,一旦退保,保单也会随之失效,之后出险就不能获得保障。
关于2024好的年金险的介绍到这里就结束了。