重疾险是确诊即赔的保险,不少保险公司都有推出相应的产品,人保无忧相伴重疾险专享版是保终身,提供的轻中重疾保障,而太平的与之不同,定期保障,可以附加两全,平安期满可退一笔满期金,接下来,我们来看下人保无忧相伴重疾险专享版和福禄添禧重疾险的区别?从这些来看。
主要内容:
1、人保无忧相伴重疾险专享版和福禄添禧重疾险的基本信息介绍
2、人保无忧相伴重疾险专享版和福禄添禧重疾险在保障、交费期限、保障期限、疾病定义、疾病分组、保费的不同
3、人保无忧相伴重疾险专享版和福禄添禧重疾险各自优势特点总结
一、人保无忧相伴重疾险专享版和福禄添禧重疾险的基本信息介绍
人保无忧相伴重疾险专享版和福禄添禧重疾险的基本信息如下:

二、人保无忧相伴重疾险专享版和福禄添禧重疾险的不同之处
人保无忧相伴重疾险专享版和福禄添禧重疾险的不同之处:
1、保障方面不同
太平福禄添禧是可以附加两全保险,平安满期看领一笔满期金,提供的保障轻中重疾都有,针对少儿、男性和女性各10种特定重疾都有保障。而人保无忧相伴重疾险专享版是纯重疾险,没有两全险附加,基础保障覆盖齐全,提供有30种特定重疾额外赔。
2、交费期方面不同
福禄添禧交费期最长是20年交,而人保无忧相伴重疾险专享版的交费期是30年交。
3、保障期不同
福禄添禧的保障期限是可以保到77岁、88岁和99岁,而人保无忧相伴重疾险专享版是保终身。
4、疾病定义不同
重疾险的赔付是依据定义来的,疾病定义不同,意味着疾病理赔方面有不同,接下来看下人保无忧相伴重疾险专享版和福禄添禧重疾险疾病定义有不同的地方,具体如下:

可以看出来人保无忧相伴专享版的慢性肾功能衰竭的持续天数是90天,赔付比例按中症赔付,赔付的更多,比太平福禄添禧的更宽松,太平人寿的这个重疾险的疾病定义稍严格,需要持续至180天。
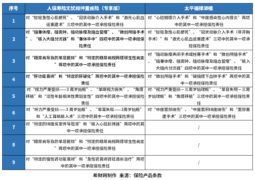
5、疾病隐形分组不同
这两款重疾险都有隐形分组,意味着赔了A疾病,B疾病无法获得赔付。但是在数量上有不同,如下:

可以看出无忧相伴重疾险(专享版)轻症隐形分组多,而太平福禄添禧相对偏少。
6、保费不同
太平福禄添禧和人保无忧相伴专享版重疾险的保费对比如下:

可以看出来,太平福禄添禧的保费比人保的更贵,附加了两全险的情况下保费更贵了。
三、太平福禄添禧和人保无忧相伴专享版各自的优势
太平福禄添禧和人保无忧相伴专享版这两款重疾险的同属于知名大保险公司承保的重疾险,各自的优势特点如下:
太平福禄添禧的保障期限是定期可选,分别是保到66岁、77岁和88岁,可附加两全险,平安满期返保费,基础保障全面。
人保无忧相伴专享版是保终身的传统型重疾险,轻中重疾都有覆盖,另外是有30种特定重疾额外赔,保费相对来说更便宜点。
好了,关于人保无忧相伴重疾险专享版和福禄添禧重疾险哪个好,这个问题就介绍到这里了,希望对大家有帮助。