市面上的保险公司有很多,大家在挑选保险产品时总是会非常关注保险公司是怎样的,比如从公司发展历程、公司偿付能力、公司万能账户结算利率、公司具体保险产品等多个方面进行考量,今天我们就来看看中华人寿怎么样?感兴趣的朋友可以一起来了解一下这家公司。
一.公司发展历程
中华联合人寿保险股份有限公司(简称中华人寿),是经国家金融监督管理总局(原中国保监会)批准,由中华联合保险集团股份有限公司和中华联合财产保险股份有限公司发起成立的一家全国性人寿保险公司,公司总部设在北京,成立时间为2015年11月24日,注册资本为人民币26亿元,目前,公司已在北京、新疆、河北、四川、天津开设分支机构,公司的业务范围主要包括人寿保险和年金保险、健康保险、意外伤害保险、分红型保险、万能型保险;上述业务的再保险业务;国家法律法规允许的保险资金运用业务;经中国银行保险监督管理委员会批准的其他业务;代理中华联合财产保险股份有限公司的保险业务。
二.公司偿付能力
据最新的数据显示,中华人寿2023年第4季度的核心偿付能力充足率为71.18%,综合偿付能力充足率为126.84%,都是高于银保监会设立的偿付能力标准的,由此可知,中华人寿的实力还是不容小觑的。
三.公司万能账户结算利率
据2024年3月1日发布的数据显示,中华人寿的万能账户结算利率都是2.5%或者3.8%,在同类产品中都是比较出色的,就拿最新的两款产品来看,中华流金岁月终身寿险(万能型)以及中华锦绣红两全保险(万能型)的结算利率都是3.8%,整体都是非常可观的。
中华人寿怎么样?了解了这家公司的一些具体情况之后,我们通过一款产品来对这家公司进行更详细地了解吧。
四.公司具体产品
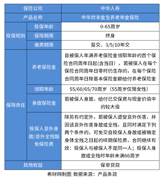
例如:中华欣享金生养老年金保险
中华欣享金生养老年金保险支持0-65周岁的人进行投保,并且可以提供一个终身的保障,消费者可以结合自身实际情况选择趸交、3年交、5年交或者10年交,这款产品的保障责任主要包括养老保险金、身故保险金、投保人意外身故或意外全残豁免保费,其中,养老保险金的领取年龄对于男性和女性做出了不一样的限制,女性最早可以选择55岁开始领取,而男性最早是60岁,除此之外,这款产品还支持保单贷款,具体内容可见下图:

一名35岁的女性,她选择10万元的保费,交10年,55岁开始领取养老金,那么她从56岁开始可以每年领取44401元,具体收益如下:

由上图可以看出:这款产品的回本速度还是比较快的,在养老金领取之前,也就是49岁时,被保人所能获得的保单现金价值就超过了累计缴纳的保费。
关于中华人寿怎么样就先介绍到这了,希望对您有所帮助。