不规律的作息以及不良的生活习性,导致癌症的发病率变得越来越高,癌症的治疗过程是比较漫长的,并且需要花费的治疗费用也是一笔不小的开支,因此,很多人都会提前购买一款保险以便不时之需,目前,各大保险公司纷纷推出了防癌险这一款实用的保险类别,那么,癌症保险哪家好?很多人都对此一知半解,本期话题就来看看目前市面上常见的防癌险有哪些。
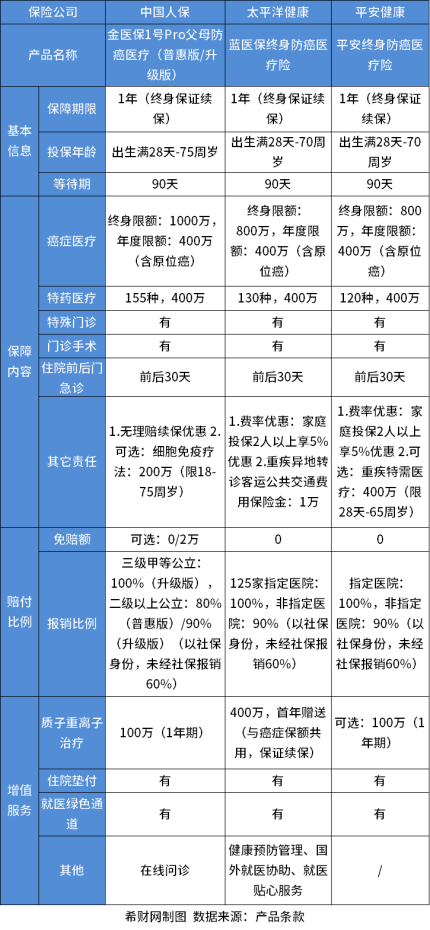
一.中国人保的金医保1号父母防癌医疗险
金医保1号父母防癌医疗险支持出生满28天-75周岁的人进行投保,保障期限是1年,等待期只有90天,并且可以终身保证续保,它的保障责任主要包括癌症医疗、特药医疗、特殊门诊、门诊手术、住院前后门急诊,除此之外,消费者还可以选择附加细胞免疫疗法这一项保障责任进行投保,这可以很好地满足更多人的保障需求,这款产品有两种保障计划,其中普惠版保障计划是无免赔额限制的,而升级版保障计划则是有2万元的免赔额限制,并且它还提供了多项实用的增值服务,比如质子重离子治疗、住院垫付、就医绿色通道、在线问诊。
二.太平洋健康的蓝医保终身防癌医疗险
蓝医保终身防癌医疗险支持出生满28天-70周岁的人进行投保,同样也是保一年,但是可以终身保证续保,这款产品的保障责任同样包括癌症医疗、特殊门诊、门诊手术、住院前后门急诊,除此之外,它还提供了重疾异地转诊客运公共交通费用保险金,为被保人建立了一个坚实的保障,这款产品的增值服务非常丰富,包括质子重离子治疗、住院垫付、就医绿色通道、健康预防管理、国外就医协助、就医贴心服务,这为被保人在就医时提供了诸多的便利,同时也大大节省了时间成本。
三.平安健康的平安终身防癌医疗险
平安终身防癌医疗险对于出生满28天-70周岁的人都允许进行投保,这可以很好地满足更多人的投保需求,毕竟现在很多产品对于高龄老人投保是会有所限制的,这款产品提供了癌症医疗保障、特药医疗保障、特殊门诊保障、门诊手术保障、住院前后门急诊保障,除此之外,还提供了质子重离子医疗、住院垫付以及就医绿色通道这几项实用的增值服务。
具体的保障内容可见下图:

综上所述:
1.金医保1号父母防癌医疗险的投保年龄跨度更广,它所能承保的最高年龄是75周岁,这为那些70-75周岁的人群提供了很好的便利,如果是这个年龄层次的人群,那么选择金医保1号父母防癌险比较好。
2.金医保1号父母防癌医疗险的特药种类更多,有155种,而蓝医保终身防癌医疗险以及平安终身防癌医疗险的特药种类分别是130种和120种,因此,金医保1号父母防癌险的保障更广。
3.蓝医保终身防癌医疗险的增值服务相较于其他两款产品更丰富,除了基本的质子重离子治疗、住院垫付、就医绿色通道外,这款产品还提供了健康预防管理、国外就医协助以及就医贴心服务。
4.一名50岁的老人,选择金医保1号父母防癌险升级版的价格为615元,选择蓝医保终身防癌医疗险的价格为603元,选择平安终身防癌医疗险则是会受性别的影响,其中,女性投保价格为973元,男性投保价格为643元,由此可知,蓝医保终身防癌医疗险的价格最实惠。
总而言之,三款产品各有千秋,大家要结合自身实际需求进行选择。
以上就是关于癌症保险哪家好的简单介绍。