市面上的保险产品琳琅满目,重疾险、医疗险这一类的健康险备受消费者的关注,很多人都会在经济实力允许的情况下为自己或者家中的孩子老人购买一款保险以便不时之需,我们一起来看看好的保险产品有哪些,感兴趣的朋友不妨一起来了解一下。
一.重疾险
大家的生活压力普遍都是比较大的,熬夜加班都是常有的事情,这种不良的生活作息导致很多重疾大病的发病率变得越来越高,因此,购买一款重疾险还是比较合适的。
比如:达尔文8号重大疾病保险
承保公司:瑞华健康
投保年龄:出生满28天-55周岁
保障期限:保终身
缴费期限:趸交、5/10/15/20/30年交
犹豫期:15天
基础责任:110种重疾保障、35种中症保障、40种轻症保障、被保人保费豁免
可选责任:疾病关爱金、恶性肿瘤或原位癌扩展保险金、住院津贴保险金、多次重大疾病保险金、特定心脑血管疾病关爱金、身故/全残保险金

二.医疗险
疾病的发作往往都是不可预料的,不管是日常生活中的小病还是那些花费高昂的大病,久而久之,带来的都将是一笔不小的开支,医疗险就可以帮助我们很好地应对这些问题,其中,小额医疗险可以很好地应对日常生活中的小病开支,而百万医疗险就可以很好地解决那些大病开销。
比如:尊享e生2024百万医疗险
承保公司:众安保险
投保年龄:出生满30天-70周岁
保障期限:1年
等待期:30天
医院范围:二级及以上公立医院普通部以及保单指定的民营医疗机构普通部
基本保障:一般医疗保障、重大疾病医疗保险金、一般门急诊医疗保险金、恶性肿瘤先进疗法医疗保障、特定药品费用医疗保险金、重大疾病异地转诊公共交通费用保险金、重大疾病住院护工费用保险金、床位费
可选保障:重疾保险金、门急诊医疗保险金、家庭共享免赔额保险金、重大疾病扩展特需医疗保险金、住院医疗费用补偿保险金、第三者人身伤亡责任保险金
增值服务:医疗垫付、服务重疾、绿色通道服务、肿瘤特药服务、海南国际特药服务、罕见病特药服务、术后家庭护理服务、图文咨询服务、视频问诊服务、癌症早筛服务、重大疾病住院护工、质子重离子就医协助、尊享家财服务

除了上述健康险之外,很多经济条件相对宽裕的人群还会考虑再购买理财险为自己的养老生活建立保障。
三.养老年金险
消费者在前期按时缴纳保费,等到被保人到达约定的年龄就可以每年按时领取养老年金了。
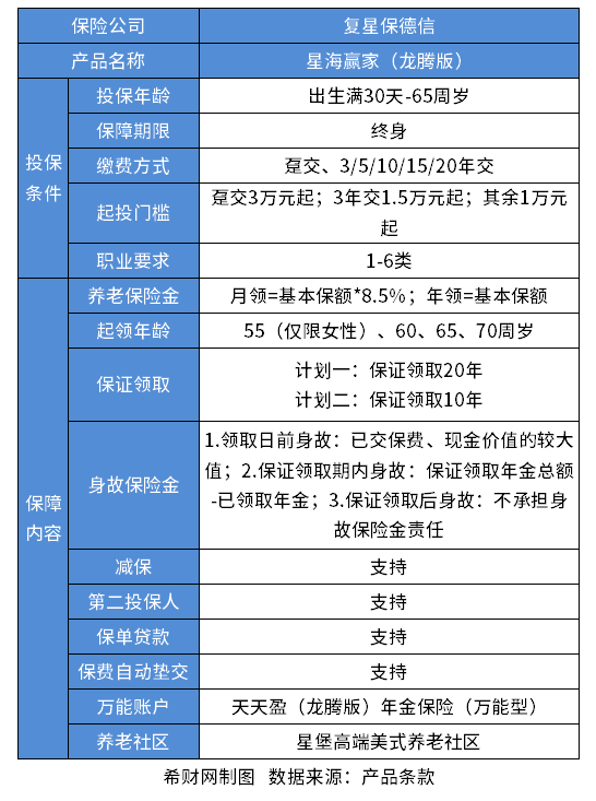
比如:星海赢家(龙腾版)养老年金险
承保公司:复星保德信人寿
投保年龄:出生满30天-65周岁
保障期限:保终身
缴费期限:趸交、3/5/10/15/20年交
起投门槛:趸交3万元起,3年交1.5万元起,5/10/15/20年交1万元起
投保职业:1-6类
保障责任:养老年金、身故保险金
养老年金领取方式:年领、月领
养老年金领取年龄:男性60/65/70周岁,女性55/60/65/70周岁
保证领取:保证领取20年/12年
其他权益:减保、保费自动垫交、第二投保人、保单贷款、附加万能账户、对接养老社区

一名40岁的男性,选择1万元的保费,交10年,60岁开始领取养老金,保证领取20年,那么他从60岁开始可以每年领取11923.3元。
本文选取了当下热门的几款产品展开进行介绍,仅供大家参考。
关于好的保险产品的介绍到这里就结束了,大家可以结合自身实际需求选择适合自己的产品进行投保。