随着人口老龄化程度不断加重,越来越多的人开始在购买基本养老保险的基础上继续为自己购买一款商业养老保险以便更好地享受养老生活,在选择年金险的时候,大家最关心的问题就是性价比的高低,其中,最直接的反映就是被保人的收益以及能够获得的保单现金价值了,本期话题,我们就来看看瑞众年金险哪个性价比高?感兴趣的朋友可以一起来了解一下。
一.养老年金险
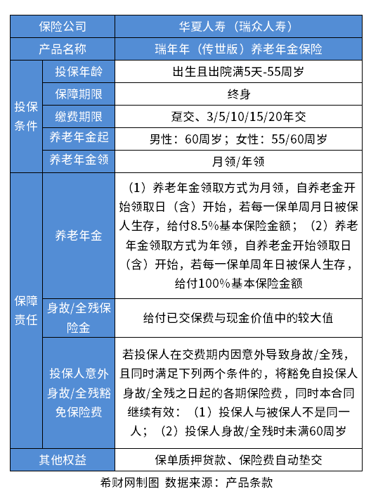
比如:瑞年年(传世版)养老年金保险
1.产品条款
瑞年年(传世版)养老年金保险支持出生满5天-55周岁的人进行投保,并且可以提供一个终身的保障,消费者可以结合自己的实际情况选择趸交、3年交、5年交、10年交、15年交或者20年交,这可以很好地满足更多人的投保需求,这款产品对于男性设置的养老金领取年龄是60周岁,对于女性设置的养老金领取年龄是55周岁或60周岁。瑞年年(传世版)养老年金保险的保障责任主要包括养老年金、身故或全残保险金以及投保人意外身故或全残豁免保费,除此之外,这款产品还支持保单质押贷款、保费自动垫交,并且还可以附加金管家(万能型,2023版)进行投保。

2.产品收益
假设被保人是一名40岁的男性,他选择1万元的保费,交10年,并且附加万能账户进行投保,那么他从60岁开始可以每年领取4490元,按月领就是每月领取381.65元,具体收益如下:

由上图可知:在被保人51岁时,他所能获得的保单现金价值超过累计缴纳的保费,如果被保人在这个时候退保,那么是可以实现回本的。
二.年金险
比如:福临门(瑞赢版)年金保险
1.产品条款
福临门(瑞赢版)年金保险支持出生满5天-70周岁的人进行投保,投保年龄跨度非常广,并且可以提供一个终身的保障,这款产品的缴费期限分为趸交、3年交、5年交以及10年交,大家可以结合自身实际情况进行选择,它的保障责任主要包括关爱金、年金以及身故或全残保险金,除此之外,它还有投保人意外身故或全残豁免保险费这项保障,并且可以附加万能账户进行投保。

2.产品收益
假设被保人是一名30岁的男性,他选择1万元的保费,交10年,同时附加万能账户进行投保,那么他从35岁和36岁时,可以每年领取1万元,从37岁开始可以每年领取2551.5元,并且所有的保险金会自动进入万能账户里实现复利增值,具体收益如下:

由上图可知:被保人在40周岁时,也就是缴费期满时,所能获得的保单现金价值与万能账户价值之和大于累计缴纳的保费10万元,而在这之后保单现金价值会有所下降,但万能账户价值一直呈现一个上涨的趋势,整体收益还是非常可观的。
本文只是选取了两款当下比较热门的性价比高的产品展开进行介绍,并不代表全部,仅供大家参考!
本期关于瑞众年金险哪个性价比高的话题到这里就结束了,希望对您有所帮助。