现在,大家的生活压力普遍都是比较大的,因此患上一些重疾大病的概率是非常高的,而一旦患病,给一个家庭带来的就是经济和心理上的双重打击,随着保险知识的不断普及,很多人都会提前购置一款重疾险以便不时之需,日常生活中,我们通常从产品条款、产品价格以及产品优缺点来判断一款重疾险怎么样,我们一起来看看i无忧2.0重疾险怎么样?对这款产品感兴趣的朋友不妨来了解一下。
一.产品条款
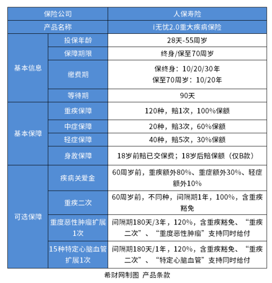
通过了解一款产品的条款,我们可以清楚地知道这款产品的投保规则以及具体的保障责任,就拿i无忧2.0重疾险来说:
承保公司:人保寿险
投保年龄:出生满28天-55周岁
保障期限:保终身、保至70周岁
缴费期限:保终身:10/20/30年交、保至70周岁:10/20年交
等待期:90天
基本保障:重疾保障、中症保障、轻症保障、身故保障
可选保障:疾病关爱金、重疾二次赔付、重度恶性肿瘤扩展保险金、特定心脑血管疾病扩展保险金
疾病范围:120种重疾、20种中症、40种轻症、15种特定心脑血管疾病
具体内容可见下图:

二.产品价格
重疾险的价格是消费者在选择产品进行投保时格外关注的一个问题,它可以直接决定产品的性价比。
0岁的男生选择30万保额,保至70周岁,交20年,不附加可选责任进行投保,价格是1950元;
0岁的女生选择30万保额,保至70周岁,交20年,不附加可选责任进行投保,价格是1590元;
0岁的男生选择30万保额,保终身,交20年,不附加可选责任进行投保,价格是3420元;
10岁的男生选择30万保额,保终身,交20年,不附加可选责任进行投保,价格是4530元;
20岁的男生选择30万保额,保终身,交20年,不附加可选责任进行投保,价格是6090元;
30岁的男性选择30万保额,保终身,交20年,不附加可选责任进行投保,价格是8100元。
具体价格可见下图:

i无忧2.0重疾险怎么样?如果还想了解其他方面的内容,可以接着往下看。
三.产品优缺点
消费者在选择一款产品进行投保时,总是会格外关注产品的优点和缺点有哪些,来看看i无忧2.0重疾险的优缺点:
1.优点
(1)保障全面
i无忧2.0重疾险可以选择保终身或者保至70周岁,这可以更好地满足不同的投保需求,并且,这款产品能够保障120种重大疾病,20种中症以及40种轻症,中症和轻症的赔付次数也是比较多的,这可以让被保人在投保初期就享受一个好的保障。
(2)等待期较短
i无忧2.0重疾险的等待期仅为90天,这在同类产品中还是比较出色的,等待期内出险,保险公司是不会承担赔付责任的,因此,等待期越短就越好。
(3)可选责任丰富
i无忧2.0重疾险提供了多样化的可选保障,我们可以根据需求自主搭配,就拿疾病关爱金来说,被保人在60周岁前如果罹患相关疾病,那么就可以按照比例额外获得赔付,可以有效减轻被保人的经济负担。
(4)健康告知条件宽松
i无忧2.0重疾险的健康告知条件和智能核保都较为宽松,肺结节、乳腺结节、乙肝患者都可以轻松进行投保。
2.缺点
(1)缴费期限选择少
对于家庭条件一般的消费者来说,我们通常会选择较长的缴费期限来提高杠杆率,同时减轻经济负担,但如果选择了i无忧2.0重疾险保至70周岁的版本,则只可以选择10年交或者20年交,这在一定程度上增加了消费者的经济负担。
(2)保费较高
i无忧2.0重疾险的价格还是比较高昂的,因此,大家还是要结合自身的经济实力理性进行选择。
以上就是关于i无忧2.0重疾险怎么样的全部内容,希望对您有所帮助。