昆仑健康保青春多倍版重疾险是昆仑健康保险公司的一款重疾险产品,35周岁以下的人群可投保。那么,昆仑健康保青春多倍版重疾险值得购买吗?接下来就从昆仑健康保青春多倍版重疾险的条款信息、保费和亮点三个方面来进行昆仑健康保青春多倍版重疾险分析。
一:昆仑健康保青春多倍版重疾险的基本条款信息
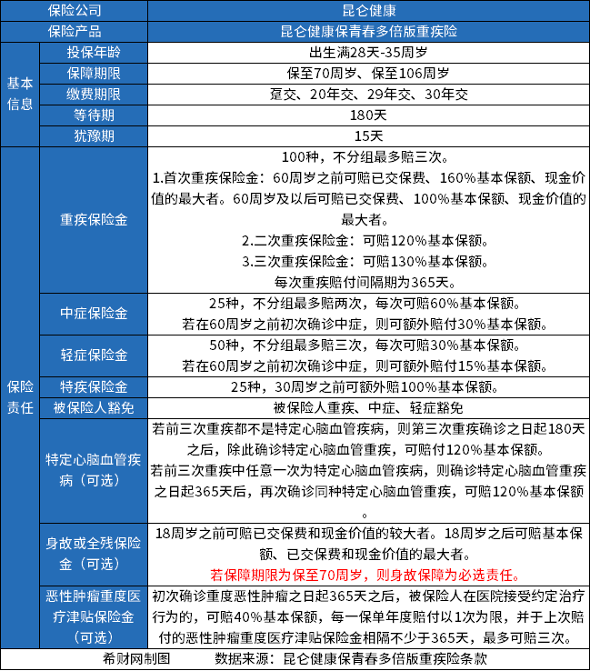
首先从条款信息方面进行昆仑健康保青春多倍版重疾险分析。
昆仑健康保青春多倍版重疾险允许出生满28天-35周岁的人群投保,可以选择保至70周岁或保至106周岁,属于消费型重疾险,且重疾最高可赔三次,可选身故或全残保险金。不过,若是选择保至70周岁,那么身故或全残保险金则属于必选责任,具体如下表:

二:昆仑健康保青春多倍版重疾险的保费
再从保费方面进行昆仑健康保青春多倍版重疾险分析。
昆仑健康保青春多倍版重疾险的保费是不少消费者在投保时都会考虑到的重要因素之一。事实上,作为消费型重疾险,昆仑健康保青春多倍版重疾险的保费不算很高,不过若是有附加身故或全残保险金等其他可选责任,那么保费就会更高一些。例如同样是0岁男孩投保,选择交30年保至106周岁,保额50万,若附加身故或全残保险金,则每年需要缴纳保费5200元,而若不附加身故或全残保险金,则每年只需要缴纳保费3620元即可。
接下来可以看一下昆仑健康保青春多倍版重疾险的保费价格表:

三:昆仑健康保青春多倍版重疾险的亮点
最后可以从亮点进行昆仑健康保青春多倍版重疾险,这也是产品吸引消费者投保的重要因素之一。那么,昆仑健康保青春多倍版重疾险的亮点有哪些呢?
1.重疾可多次赔:昆仑健康保青春多倍版重疾险的重疾保障最高可赔三次,且60周岁之前罹患重疾,赔付比例会更高。
2.缴费期限长:昆仑健康保青春多倍版重疾险最长可以选择30年缴纳保费。而缴费期限越长,则每一期所需要承担的缴费压力越低,且更容易触发豁免责任。
关于昆仑健康保青春多倍版重疾险分析就讲到这里,希望对你有所帮助。