信美相互挚信一生龙腾版终身养老保险是信美相互人寿推出的一款养老年金险,可以保证领取至85周岁,那么信美相互挚信一生龙腾版终身养老保险怎么样?可以从保险公司情况、产品基本信息和收益情况来看。
一、看保险公司情况
不少消费者在购买保险产品时都会关注其保险公司,那么信美相互人寿保险公司怎么样?
信美相互人寿于2017年5月5日正式获得中国保监会开业批复,并于5月11日取得工商营业执照,是相互制人寿保险组织。公司注册地在北京,运营资金11.76亿元,由蚂蚁集团、天弘基金、涌金集团、汤臣倍健等10家企业共同出资。
经中国银保监会许可的业务范围为普通型保险,包括人寿保险和年金保险;健康保险;意外伤害保险;万能型保险;上述业务的再保险业务;国家法律、法规允许的保险资金运用业务;经中国银保监会批准的其他业务。
二、看产品基本信息
保险产品的基本信息可以让消费者了解它的投保规则及保险责任,从而判断是否符合自身的保障需求。
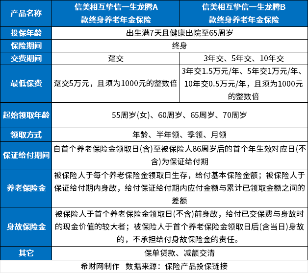
信美相互挚信一生龙腾版终身养老保险一共有两个版本,分别为A款和B款,两者均允许出生满7天-65周岁人群投保,保险责任包括养老保险金和身故保险金,女性最早55岁起领,男性最早60岁起领,支持年领、半年领、季领和月领,保证给付86岁,区别主要在于交费期间和最低保费, 其中A款仅支持趸交,5万元起投,B款支持3年交、5年交、10年交,3年交每年最低1.5万元,5年交每年最低1万元,10年交每年最低5000元。具体如下:

三、看产品收益情况
养老年金险的收益情况是消费者在投保时重点关注的因素,那么信美相互挚信一生龙腾版终身养老保险收益怎么样?
以35岁男性投保,年交100万,5年交,选择65岁开始领取养老金为例,其收益情况如下:

可以看出:
这款产品5年交,保单第8年就能回本,在养老年金产品里,回本速度是非常快的了;
到被保险人65岁时,每年能领取536250元的养老保险金,活到老领到老,保证领取至85周岁,到85岁时,被保险人累计领取11261250元,约为已交保费的两倍;
即使保证领取期间即使被保险人不幸身故,应领未领的养老年金和身故保险金也会给付其受益人,为家人留下一笔资金支持。
关于信美相互挚信一生龙腾版终身养老保险怎么样就介绍到这里了,希望对您有所帮助。