信美传家有道龙腾版是信美相互人寿推出的一款终身寿险,保障和收益并存,本期我们带大家来看看信美传家有道龙腾版预定利率,以及收益表现如何,感兴趣的朋友不妨跟我一起往下看。
一、信美传家有道龙腾版的基本信息
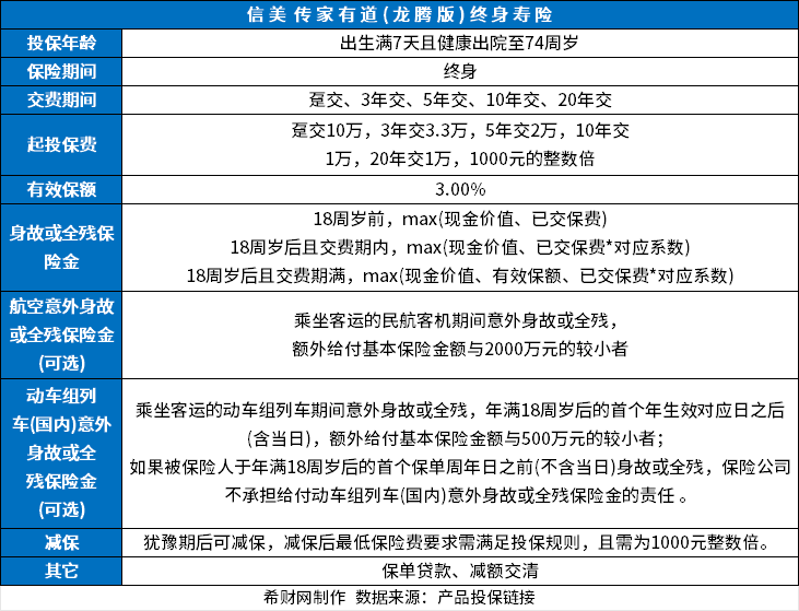
了解一款保险产品,首先需要了解它的产品信息,包括投保规则、保险责任等。
信美传家有道龙腾版由信美相互人寿保险公司承保,允许出生满7天-74周岁的人群投保,保障期限为终身,最长支持20年缴费,主要保身故或全残,投保人还可以根据自己的实际情况选择是否附加航空意外身故或全残、动车组列车(国内)意外身故或全残保障,此外,这款产品提供了减保、保单贷款、减额交清等实用的保单权益,起投保费1万元。具体保障情况如下:

二、信美传家有道龙腾版的预定利率及收益
信美传家有道龙腾版的预定利率为3%,其保额以3%的比率逐年复利增长,现金价值也随之增长,接下来我们以“35岁男性投保,年交100万,5年交,附加航空意外身故或全残保险金和动车组列车(国内)意外身故或全残保险金为例”来看看这款产品的收益表现如何:

由图可知:
该产品5年交费,在保单第8年,现金价值超过累计已交保险费,回本了;
在保单第31年,也就是被保险人65岁时,保单现金价值为10038500元,超过了累计已交保险费的2倍;
在保单第51年,也就是被保险人85岁时,保单现金价值为17127200元,约为累计已交保险费的4倍。
若被保险人有幸活到100岁,保单现金价值高达28228300元,约为累计已交保险费的6倍。
被保险人在年老时可以随时通过减保,取出保单的部分现金价价值用作养老,还可以在生前指定受益人和受益比例,在身故后实现财富的定向传承。
关于信美传家有道龙腾版预定利率就介绍到这里了,希望对您有所帮助。