增额终身寿险的收益体现在现金价值,平安盛世金越2023和传家有道龙腾版终身寿险都属于增额终身寿险,被保险人的设置不同,平安的可以双被保险人设置,而传家有道龙腾版只有单人,且在保障方面有交通意外额外赔。接下来,我们来看下平安盛世金越2023和传家有道龙腾版终身寿险哪个好?
主要内容:
1、平安盛世金越2023和传家有道龙腾版分别保什么?
2、两款产品在投保年龄、交费期限、保障等不同以及两者相同之处
3、平安盛世金越2023和传家有道龙腾版的收益分析对比
4、两款产品各自特点总结
一、平安盛世金越2023和传家有道龙腾版分别保什么?
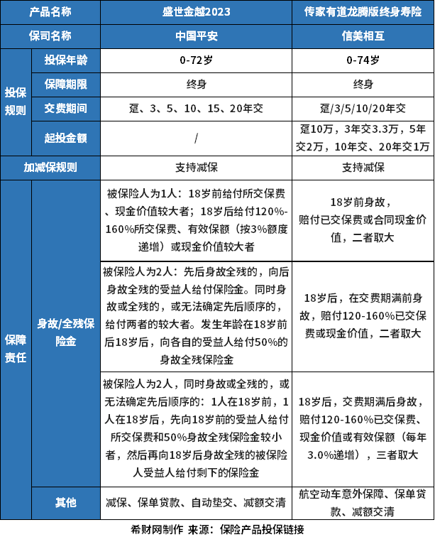
平安盛世金越2023和传家有道龙腾版各自保障内容如下:

二、两款产品相同和不同之处
平安盛世金越2023和传家有道龙腾版相同之处:
1、基本保障内容相同
平安盛世金越2023和传家有道龙腾版同属于增额终身,其基本保障方面是没有太大的区别,提供的都是身故全残的保障。
2、保障期限相同
平安盛世金越2023和传家有道龙腾版的保障期限都是保终身。
平安盛世金越2023和传家有道龙腾版的不同点:
1、投保年龄不同
平安盛世金越2023最高投保年龄是72岁,而传家有道龙腾版的最高投保年龄是74岁。
2、交费期限不同
平安盛世金越2023的交费期限选择更多,相对于传家有道龙腾版多了个15年交。
3、被保险人设置不同
平安盛世金越2023是双被保险人设置,传家有道龙腾版没有此项设置。
4、减保规则方面不同
平安盛世金越2023的减保规则写入合同了的,不会轻易改变,而传家有道龙腾版在合同里没有体现减保规则,需要根据保险公司的要求来进行确定,犹豫期后可以申请。
平安盛世金越2023减保具体的要求如下:

5、保障内容不同
平安盛世金越2023的保障仅基础保障,而传家有道龙腾版除了基本的身故全残保障外,交通意外保障可以额外赔。
三、平安盛世金越2023和传家有道龙腾版的收益对比
增额终身寿险的收益体现在现金价值方面,我们来看下平安盛世金越2023和传家有道龙腾版收益情况对比:

从资金回笼方面来看,盛世金越2023是第7年。传家有道龙腾版是第8年的时候现金价值超已交保费,从收益方面来看,平安盛世金越2023表现更高一点,在90岁的时候收益是125.1万,而传家有道龙腾版的收益是119.1万。
接下来看下,两款产品在不同交费期的收益表现:

以“趸交、3年交和5年交”为例子,在不同交费期的情况下,传家有道龙腾版最快是趸交的时候第6年的时候现金价值超已交保费,5年交是最慢的在第8年的时候才资金回笼;而平安的盛世金越2023都是第7年,从收益方面来看,趸交情况下传家有道龙腾版更高一点,3年交和5年交是平安盛世金越2023的收益更高一点。
四、两款产品的特点总结
平安盛世金越2023终身寿险,承保保险公司知名度高,持有的时间长,收益表现更好。而信美相互传家有道龙腾版在保障方面更完整,趸交的情况下资金回笼速度更快,收益更高,其他交费期的表现还是稍微低一点,在资金灵活性上有一定的不确定性,需要看保险公司的要求。
好了,平安盛世金越2023和传家有道龙腾版终身寿险哪个好,关于这个问题就介绍到这里了,希望对大家有帮助。