大家生活条件慢慢变好,很多人都开始关注保险知识,除了重疾险、医疗险、意外险这一类的健康保障外,年金险、寿险这一类的理财险也吸引了越来越多人的关注,很多人都会在能力范围内提前为自己购买一款年金险来为生活提供一个更加坚实的保障,今天我们就一起来看看2024比较好的年金险?想要购买这类产品的朋友不妨来了解一下。
一.大公司的年金险
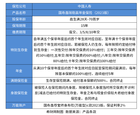
例如:国寿鑫瑞稳赢年金保险(2023版)
国寿鑫瑞稳赢年金保险(2023版)的承保公司是中国人寿,它支持出生满28天-70周岁的人进行投保,保障期限是15年,并且消费者可以结合自身经济情况选择趸交、3年交、5年交、8年交或者10年交,这款产品的保障责任包括特别生存金、年金、满期保险金以及身故保险金,除此之外,这款产品还支持附加国寿鑫尊宝终身寿险(万能型)c款2023版进行投保,主险的保险金可以自动进入万能账户中实现复利增值,保证利率是2%,但实际利率通常都会高于保证利率,保险公司根据市场利率环境和公司实际的投资水平决定,一般每月在官网、官微公布。

二.收益可观的年金险
例如:福临门(瑞赢版)年金保险
福临门(瑞赢版)年金保险是由瑞众人寿进行承保的,它支持出生满5天-70周岁的人进行投保,并且可以提供一个终身的保障,这款产品的缴费期限分为趸交、3年交、5年交以及10年交,它的保障责任主要包括关爱金、年金以及身故或全残保险金,除此之外,它还有投保人意外身故或全残豁免保险费这项保障,并且可以附加万能账户进行投保。

一名30岁的男性选择1万元的保费,交10年,同时附加万能账户进行投保,那么他从35岁和36岁时,可以每年领取1万元,从37岁开始可以每年领取2551.5元,并且所有的保险金会自动进入万能账户里实现复利增值。

由上图可知:被保人在40周岁时,也就是缴费期满时,所能获得的保单现金价值与万能账户价值之和大于累计缴纳的保费10万元,而在这之后保单现金价值会有所下降,但万能账户价值一直呈现一个上涨的趋势,整体收益还是非常可观的。
关于2024比较好的年金险就先介绍到这,本文只是列举了两款产品进行详细的介绍,大家在选择产品进行投保时,还是要结合自身实际需求进行考虑,这样子才可以更好地享受保障。