在购买重疾险时,不少消费者会选择购买超级玛丽10号重疾险。那么,如果想要购买超级玛丽10号重疾险的话,可以在哪里买呢?接下来就说一说超级玛丽10号重疾险在哪买?并附预约投保地址,再介绍一下超级玛丽10号重疾险的产品信息和亮点。
一:超级玛丽10号重疾险在哪买
关于超级玛丽10号重疾险在哪买,首先需要明确的一点是,超级玛丽10号重疾险属于线上保险,所以往往可以直接在线上购买。接下来介绍两种最简单的投保方式,即在保险经纪平台购买,或者联系保险经纪人购买。
1.在保险经纪平台购买:超级玛丽10号重疾险在哪买?若消费者的保险知识比较丰富,那么可以自己在保险经纪平台购买,找到保险产品销售界面后,直接搜索“超级玛丽10号重疾险”,往往就可以看到超级玛丽10号重疾险的投保入口了。
2.联系保险经纪人购买:超级玛丽10号重疾险在哪买?如果消费者希望在投保的过程当中有专业人员的指导,避免盲目投保,那么就可以联系保险经纪人购买。保险经纪人会根据消费者的实际需求给出合适的投保方案以及超级玛丽10号重疾险的投保链接,并引导投保。
点击:超级玛丽10号重疾险预约投保地址链接。
二:超级玛丽10号重疾险保什么
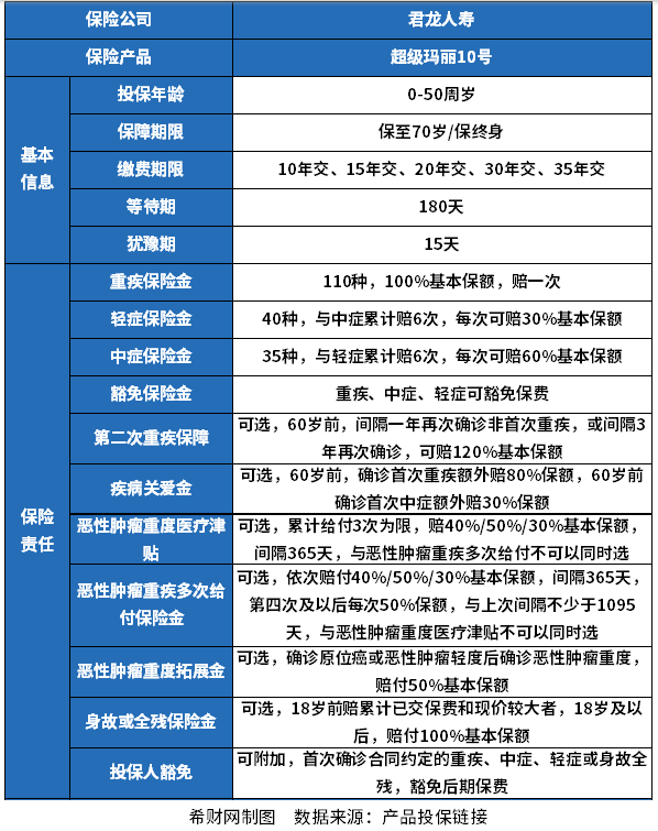
投保超级玛丽10号重疾险之前,建议消费者先对它的基本信息有所了解,而不要盲目购买。
超级玛丽10号重疾险由君龙人寿保险公司承保,允许50周岁以下的人群投保,可以选择保终身或者保至70周岁。二次重疾赔更快,且同种重疾也能赔,重疾赔付后中轻症还可以给付赔,接下来可以看一下超级玛丽10号重疾险的基本信息,如下表:

三:超级玛丽10号重疾险亮点
优质的重疾险往往也会有很多的亮点吸引消费者投保。那么,超级玛丽10号重疾险的亮点有哪些呢?
1.价格优:超级玛丽10号重疾险属于消费型重疾险,保费不算太高,尤其是在只选择基础责任的情况下,保费还会更加便宜。例如0岁小男孩选择基础责任,按30年交保至70周岁,保额50万,则每年缴纳保费1530元即可,接下来可以看一下超级玛丽10号重疾险的保费价格表:

2.责任全:超级玛丽10号重疾险的同种重疾可以二次赔,而且重疾赔付后,中症轻症也可以继续进行保障。
3.保障足:超级玛丽10号重疾险的癌症保障可以无限赔。而且如果被保险人是在60周岁之前罹患癌症,那么还可以获得额外赔的保障。
4.理赔快:超级玛丽10号重疾险的二次重疾、癌症津贴保障,最短间隔半年就可以赔。
5.缴费期限长:超级玛丽10号重疾险最长可以选择按35年缴纳保费,可以降低每一期的缴费压力,而且更容易触发豁免责任。
关于超级玛丽10号重疾险在哪买就讲到这里,希望对你有所帮助。