想要知道自己在某一家保险公司买的保险产品是不是可靠,往往可以从公司信息、公司偿付能力、和产品信息三个方面来看,接下来就从以上三个方面来说一说网上买的复星联合保险可靠吗?
一:从公司信息来看。
网上买的复星联合保险可靠吗?首先可以了解一下公司信息。
复星联合保险公司成立于2017年,是由上海复星产业投资有限公司、广东宜华房地产开发有限公司、宁波西子资产管理有限公司、重庆东银控股集团有限公司、上海丰实资产管理有限公司、迪安诊断技术集团股份有限公司六家股东共同发起设立的,注册资本5亿元,在广东、北京、上海、四川、江苏、重庆、广东等地均有分公司。
二:从公司偿付能力来看。
网上买的复星联合保险可靠吗?其次可以从它的偿付能力来看,这也是一家保险公司实力的体现,简单来说就是保险公司有没有足够的钱赔付和给付保险金。一般来说,保险公司的偿付能力会在保险公司官方进行披露。
比如复星联合保险官网发布的《复星联合健康保险股份有限公司2023年4季度偿付能力报告摘要》显示,复星联合保险在2023年第4季度的核心偿付能力充足率为55.34%,综合偿付能力充足率为110.67%。
需要注意的是,银保监会规定保险公司的核心偿付能力充足率应当不低于60%,综合偿付能力充足率应当不低于100%。
三:从产品信息来看。
网上买的复星联合保险可靠吗?最后还可以从产品信息来看,它体现了一家保险公司的实力,以及对于消费者的诚意。
一般来说,复星联合保险公司的主要经营业务范围包括健康保险业务、意外伤害保险业务;与国家医疗保障政策配套、受政府委托的健康保险业务;上述业务的再保险业务;与健康保险有关的咨询服务业务及代理业务等。接下来,以复星联合妈咪保贝星礼版为例进行重点说明。
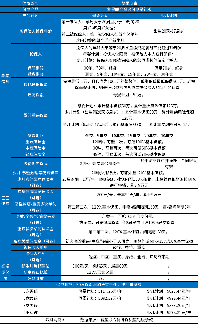
复星联合妈咪保贝星礼版有母婴计划和少儿计划两个版本,可以选择两位被保险人,保险责任丰富,具体如下表:

可以看出,复星联合妈咪保贝星礼版的基础保障责任和可选责任都是很丰富,而且保费也不算高。例如为0岁男孩投保少儿计划,保额选择50万,附加所有保险责任,按30年缴费,每年只需要缴纳保费5023.47元即可。
关于网上买的复星联合保险可靠吗就讲到这里,希望对你有所帮助。