孩子由于自身免疫系统尚未发育完善,因此,患上一些重疾大病的概率集极其之高,而孩子一旦生病,给一个家庭带来的就是经济和心理上的双重打击,这个时候,重疾险就可以发挥一定的用处了,它可以在被保人身患合同约定的疾病时一次性给付一笔保险金,这笔钱可以很好地用来应对高昂的医疗费用,我们一起来看看健康福少儿重疾险值得买吗?本文从不同的角度展开进行介绍。
一.产品条款
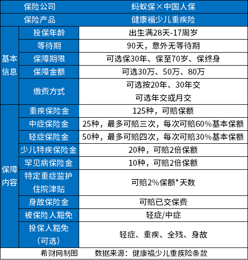
一款产品的条款可以直接反映出投保规则以及保障责任,可以帮助消费者更快地选择到适合自己的产品。
健康福少儿重疾险是由蚂蚁保以及中国人保联合进行承保的,它支持出生满28天-17周岁的人进行投保,等待期只有90天,并且针对意外情况是没有等待期的限制的,相较于那些等待期长达180天的同类产品来说,这款产品还是比较不错的,它的保障期限以及缴费期限都有多种选择,消费者可以选择保30年、保至70周岁或者保终身,缴费期限也可以选择20年交或者30年交,并且还支持按月缴纳。健康福少儿重疾险的保障责任主要包括重疾保险金、中症保险金、轻症保险金、少儿特疾保险金、罕见疾病保险金、特定重症监护住院津贴、身故保险金以及被保人保费豁免,除了上述多项实用的基本保障外,消费者还可以附加投保人保费豁免进行投保,在合同期间内,假设被保人身患合同约定的轻症、重疾、全残或者身故,那么就可以豁免后续保费,合同依旧还有效的。

二.承保公司
消费者在选择一款产品进行投保时,总是会格外关注产品背后的承保公司实力如何。
1.蚂蚁保是蚂蚁集团旗下保险代理平台,它以“让每个家庭都有保障”为愿景,消费者可以在蚂蚁保上完成保险购买、保单管理、理赔报案等一站式服务,上线至今,蚂蚁保已经和全国超过100家保险机构合作,共同服务超6亿人群。
2.中国人民保险集团股份有限公司(简称中国人保)是一家综合性保险(金融)公司,它是世界五百强之一,同时也是世界上规模最大的保险公司,公司注册资本为306亿元人民币,在全球保险业中属于实力非常雄厚的公司,目前旗下拥有人保财险、人保资产、人保健康、人保寿险、人保投控、人保资本、人保香港、中盛国际、中人经纪、中元经纪和人保物业等十余家专业子公司。据最新的数据显示,中国人保2023年第3季度的核心偿付能力充足率为195.44%,综合偿付能力充足率为223.3%,都是远远高于银保监会的要求的,这足以说明,健康福少儿重疾险的承保公司实力还是不容小觑的。
三.适合人群
少儿重疾险顾名思义是针对孩子进行保障的,主要适合以下人群:
1.这款产品支持出生满28天-17周岁的人群进行投保,因此,针对性还是比较强的。
2.对于未成年的的孩子来说,他们由于自身免疫系统还在发育阶段,因此,抵抗力相对成年人来说,还是比较弱的,他们更容易罹患重疾大病,尤其是近年来,白血病、神经母性细胞瘤等少儿重疾大病的发病率更是居高不下,因此,少儿重疾险很适合那些抵抗力不是很强,有重疾保障需求的人群投保。
3.重疾大病的治疗费用一般是非常高昂的,50万甚至更多都是常有之事,少儿重疾险的保费相对来说比较便宜,所以很适合那些经济情况不是很好但又想要为孩子提供保障的的人群进行投保,消费者能够用比较少的保费来获得高保额的保障,性价比还是比较高的。
关于健康福少儿重疾险值得买吗的介绍就是这样,家长可以结合实际情况理性为孩子进行投保。