儿童保险主要包括少儿重疾险、少儿医疗险、少儿意外险、教育年金险等多种保险种类,那么,泰康儿童保险有哪几种?我们通过具体的产品来对泰康儿童保险展开进行介绍,泰康目前在售的儿童保险主要有乐享健康2023(少儿版)重疾险、天使宝贝2022少儿意外险、泰康泰宝贝2024两全保险、少儿住院保、赢悦人生B款(少儿版)年金险等多种产品:
一.泰康泰宝贝2024两全保险
1.产品条款
承保公司:泰康人寿
投保年龄:0-17周岁
保障期限:30年
缴费期限:15年
保障责任:身故保险金、满期生存保险金
附加保障:泰康附加泰宝贝2024住院津贴医疗保险
保障责任:一般住院津贴保险金、恶性肿瘤-重度住院津贴保险金、重症监护病房住院津贴保险金
具体内容如下:

2.产品价格
泰康泰宝贝2024两全保险的价格只有保额、住院日额以及年龄有关,与性别没有直接的联系。
0岁的孩子,选择1000元保额,住院日额为100元/天,那么价格为1171元;
0岁的孩子,选择1000元保额,住院日额为200元/天,那么价格为1681元;
10岁的孩子,选择1000元保额,住院日额为200元/天,那么价格为1364元;
15岁的孩子,选择1000元保额,住院日额为200元/天,那么价格为1445元;
17岁的孩子,选择1000元保额,住院日额为200元/天,那么价格为1506元。
二.乐享健康2023(少儿版)重疾险
1.产品条款
承保公司:泰康人寿
投保年龄:0-17周岁
保障期限:终身
缴费期限:趸交、3/5/10/15/20/25/30年交
等待期:180天
保障责任:轻度疾病保险金、中度疾病保险金、重大疾病保险金、高残/疾病终末期/身故保险金
疾病范围:40种轻症、20种中症、120种重疾
其他权益:保单贷款、保费自动垫交、减保、年金转换权
具体内容如下:

2.产品价格
0岁:10万保额,交10年,男孩投保,价格为2830元;女孩投保,价格为2680元
5岁:10万保额,交10年,男孩投保,价格为3230元;女孩投保,价格为3050元
10岁:10万保额,交10年,男孩投保,价格为3720元;女孩投保,价格为3510元
15岁:10万保额,交10年,男孩投保,价格为4280元;女孩投保,价格为4040元
17岁:10万保额,交10年,男孩投保,价格为4530元;女孩投保,价格为4280元
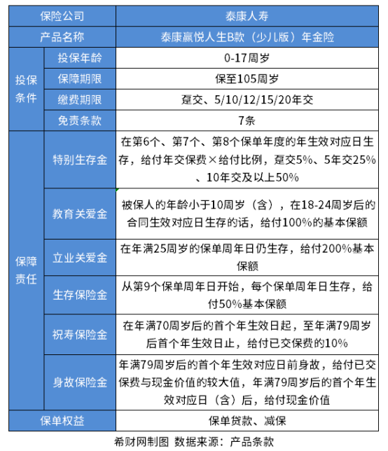
三.赢悦人生B款(少儿版)年金险
1.产品条款
承保公司:泰康人寿
投保年龄:0-17周岁
保障期限:保至105周岁
缴费期限:趸交、5/10/12/15/20年交
免责条款:7条
保障责任:特别保险金、教育保险金、立业保险金、生存保险金、祝寿保险金、身故保险金
保单权益:保单贷款、减保
具体内容如下:

以上就是关于泰康儿童保险有哪几种的介绍,本文只是列举了部分产品展开进行介绍,仅供大家进行参考。