每个人的一生都有罹患重疾的风险,而且随着年纪越来越大,患病的概率也会大大提升,因此配置一款合适的重疾险是对于我们每个人来说都是非常必要的,现在市面上的重疾险产品有很多,接下来我们就来盘点四款成人新重疾险,感兴趣的朋友不妨看看。
一、超级玛丽10号
超级玛丽10号是超级玛丽9号的升级版,承保公司是君龙人寿,该产品的投保年龄为0-50周岁,保障期限可选保至70岁和保终身,主要保110种重疾、40种轻症、35种中症,还提供了豁免保障以及多项可选责任。具体如下:

二、达尔文9号
达尔文9号是瑞华健康推出的一款重疾险,在达尔文8号的基础上升级而来,最高投保年龄为55周岁,保障期限可选保至60岁和保终身,缴费期限有多种选择,最长可以35年缴费,保额最高可以做到60万,主要保108种重疾、35种中度疾病、40种轻度疾病,并提供被保险人豁免以及丰富的可选责任,这款产品的最大亮点在于重疾保费补偿,即被保险人在缴费期内发生重疾,不仅能豁免后续全部保费,还返还已交保费,相当于免费享受保障。具体如下:

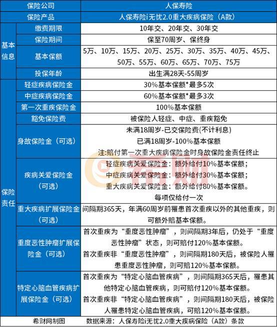
三、人保i无忧2.0
人保i无忧2.0是中国人保旗下的一款重疾险,允许出生满28天-55周岁的人投保,可选保至70岁或保终身,缴费期限最长可达30年,这款产品有两个版本,身故版和不含身故版,保额最高可以做到75万,保障内容涵盖了重疾、中症、轻症,以及被保险人豁免保障,可选责任丰富,具体如下:

四、富德生命满天星2024
富德生命满天星2024由富德生命人寿承保,允许出生满25天-55周岁的人群投保,保障期限为终身,最长可30年缴费,基础保障涵盖120种重疾、20种中症、40种轻症、身故或全残,以及被保险人豁免保障,并且可选重疾疾病关爱金和重疾医疗津贴保险责任,具体如下:

有关盘点四款成人新重疾险的内容我们就介绍到这里了,希望对您有所帮助。