商业养老保险想要满足养老需求,一是要产品安全;二是有一定的增值;三是领取金额足够,有人好奇福满满养老年金险保障责任是什么?可以满足养老需求吗?
福满满养老年金险是大家保险推出的一款养老年金产品。
其主要作用就是用作养老,也就是养老规划。
除此之外,也可以帮助消费者实现理财规划。
今天,就来介绍下福满满养老年金险。
一、福满满养老年金险保障责任是什么?
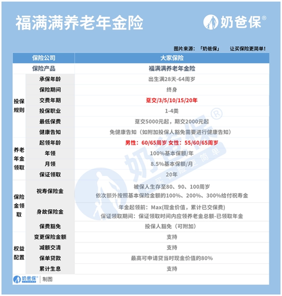
为了让大家可以更好地了解这款产品,奶爸已经将福满满养老年金的主要内容集中在一张表格中,具体如下:

(1)投保规则:
福满满养老年金险主要为出生满28天到64周岁人群提供保障。
缴费期限选择比较多,可选一次性交,也可选3/5/10/15/20年交。
起投保费,如果是趸交,5000元起投;如果是期缴,2000元起投。
这个投保金额不算高,即使是预算有限的人群,也能加入保障计划中。
此外,这款产品还免健康告知;不过如果是附加投保人豁免功能,则需要进行健康告知。
(2)保障内容:
福满满养老年金险的保障内容主要包含养老年金保障、祝寿保险金和身故保障金保障。
1.养老年金
年金起领年龄有严格规定,男性可选60/65周岁开始领取;女性可选55/60/65岁开始领取。
年金领取分为两种,一种是年领;另一种是月领。
年领则每年领取100%基本保额;月领则每月领取8.5%基本保额。
此外,大家保险福满满还约定20年保证领取,即帮助消费者提前锁定20年的收益。
2.祝寿保险金
约定被保人生存至80、90、100周岁,保司依次额外按照基本保险金额的100%、200%、300%给付祝寿金。
意味着,被保人生存时间越长,领取的保险金越多。
3.身故保障金
如果被保人在年金领取前身故,保司赔付现金价值or累计已交保费(二者取大);
如果被保人在保证领取期间身故,保司赔付剩余未领取的保证领取年金。
除此之外,福满满养老年金可以变更保险金额、减额交清,还有保单贷款功能。
可以有效地利用保单,获取一笔流动资金。
二、福满满养老年金险可以满足养老需求吗?
想了解福满满养老年金险能否满足养老需求,我们可以从这款产品的收益来看:

图中举例30岁男性投保福满满养老年金险,选择5年缴费,每年交10万,选择60岁开始领取。
当60岁时,每年可以获得76000元的养老金。
保证领取的养老年金为152万元,是累计已交保费的3倍多。
如果更为长寿的话,还有更多的保险金。
可见,福满满养老年金险是可以满足养老生活的需求。
三、总结
总的来说,福满满养老年金险很适合为为自己或者家人未来的养老做资金规划。
关于福满满养老年金险保障责任是什么?可以满足养老需求吗?就写到这里