为了抵御重疾大病风险,很多消费者都选择了重疾险产品来进行保障。那么,重疾险产品真的那么好吗?接下来我们就以青云卫2号为例,从产品的基本信息、亮点和保费这三个角度进行介绍,看一看青云卫2号真的那么好吗?

一:产品的基本信息。
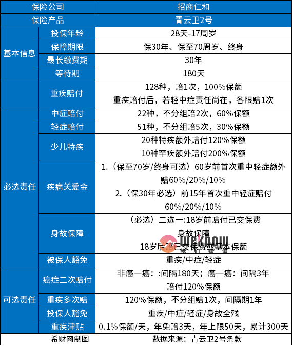
市面上的重疾险产品有很多,不同的重疾险所侧重的保障范围都是有所差异的,而且对于被保险人的投保年龄、健康告知等的限制条件也都有所不同。接下来以青云卫2号为例,来看一看青云卫2号的基本信息。

从上图可知:
1.青云卫2号允许出生28天-17周岁的人群投保,可以满足青少年的重疾保障需求;
2.保障期限灵活可选,能够满足不同消费者的保障需求;
3.等待期有180天,相对来说比较长,对于被保险人来说不是很有利;
4.包含了基础的重疾、轻症和中症保障。
二:产品的亮点。
不同的重疾险产品都带有自己不同的亮点,这也是重疾险产品吸引消费者的重要因素之一。那么,以青云卫2号为例,青云卫2号真的那么好吗?都有什么亮点呢?
1.自带重疾、轻症、中症额外赔,意味着被保险人若是发生保险事故,那么可以获赔的保险金会更多;
2.可以选择保至70周岁、保终身、保30年,能够满足不同消费者的保障需求;
3.癌症二次赔责任比较完善,即便被保险人首次罹患的不是恶性肿瘤,也可以获赔;
4.可选责任多样,消费者可以根据自身的实际保障需求选择附加,不过附加后,保费也会有所增加。
三:保费。
重疾险的保费有高有低。一般来说,消费型重疾险的保费相对于储蓄型重疾险、返还型重疾险来说要便宜很多。而青云卫2号属于消费型重疾险,保费相对来说还是比较便宜的。接下来就看一下在不同的被保险人投保年龄、性别、保额、缴费期限、保障期间等条件下,青云卫2号的保费是多少。

可以看出:
1.被保险人的投保年龄越小,则保费越便宜;
2.保额越高,则保费越高;
3.缴费期间越长,则每一期需要缴纳的保费越少,可以降低投保人每一期的缴费压力;
4.保障期限越长,则保费越高;
5.附加可选责任后,保费也会有所增加。
关于“青云卫2号真的那么好吗?从三个角度进行测评”就说到这里,希望对你有所帮助。